Real-World Use Cases for AI Flowchart Generator
Explaining Processes and Logic More Clearly for Teams

Creating Educational and Product Diagrams Faster



Sign In




























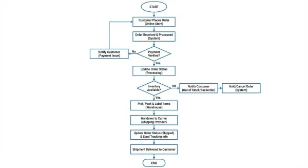
Use the AI flowchart generator to turn written process descriptions into clear diagrams automatically. It can help simplify approvals, workflows, and operations by showing how each step represents a decision or action. With editable arrows, rectangle blocks, and clear structure, the tool saves time and helps teams communicate ideas without building every chart from scratch.

Product teams can use the tool to map journeys, onboarding steps, and app logic with more clarity and control. It helps designers and managers connect screens, features, and decision points in a visual style that is easier to explain to stakeholders and customers. This makes the planning process more efficient and easier to complete collaboratively.

Teachers and trainers can turn lessons into flowcharts, logic maps, and decision trees that make concepts easier to follow. This is especially useful for technical or engineering topics where each step has a specific function and represents part of a bigger system. Adding tips, labels, and simple visual structure helps simplify learning and improve classroom explanation.

Teams can use the online workspace to build shared diagrams, edit logic in real time, and keep documentation current. You can embed outputs into Google Docs, share a process chart with a free plan, and invite others to review changes. This saves time, improves collaboration, and makes it easier to complete documentation without moving between too many tools.

The tool is useful for software diagrams, system planning, and structured workflows that might otherwise require manual drawing or writing code. Users can import data from Excel, shape technical paths with arrows, and keep logic organized in a cleaner format. This is a game changer for teams that want efficient visuals that explain systems clearly and professionally.

Create Cinematic Text-to-Video and Image-to-Video Content
Create High Quality Images, Text Rich Visuals, and Product Photography
Google’s Next-Gen AI Image Model for Instant Professional Creativity
Try On Clothes Online with AI Virtual Try Technology
Realistic Model & Background Swapping Online with AI
Showcase clothing with a variety of models
Create stunning product images with few clicks from anywhere
Create and publish videos from a photo or description—instantly, in any style.
AI Face Morph & Face Swap Generator Online
Recolor Image Online Free - Color Changer in WeShop AI
Turn Images into Stunning AI Videos for Free
Convert real model photos into mannequin displays
Change poses, switch between various model poses, making the clothing display more natural
Removing background with lightning speed and ease
Enhance Photo Quality Online with Free AI
Relight your images automatically and efficiently
Expand images & backgrounds to fit any platform
Remove unwanted objects from your photos with AI
Regenerate natural-looking hands and feet in AI-generated images
Upload an image, highlight the area you wish to fix, and upload a target reference image
Create AI clothes styling from any model photo, garment, or style prompt.
Create Professional Flatlay Clothing Images From Any Photo or Idea
Remove Watermark from Video
Enhance Video Quality Online with AI
AI Video Face Swap for Realistic Clips
Conversational editing, precisely consistent.
Try the Latest Smart Image Creation Model Online
A Multi-Modal AI Video Creative Engine for Cinematic Storytelling
Next Generation AI Video Generator with Realistic Physics & Storytelling
Advanced AI Image & Video Generation Model
Use Midjourney v7 to Create AI-Generated Images
AI Director Video Model with 4K Cinematic Storytelling
A Revolutionary Tool for Seamless Image Editing
Create High-Quality Images from Text Instantly
Open Source AI Image Editing Model for High Fidelity Edits
Create High-Resolution Images from Text with Aurora AI
Create Cinematic AI Videos with Native Audio & Scene Control
Create Cinematic AI Videos from Text or Images
Create Cinematic Videos from Text or Images
Create Cinematic Short Videos with Turbo and Pro Modes
Create Realistic Motion Videos from Reference Images and Videos